DePIN Mechanics
How It Works:
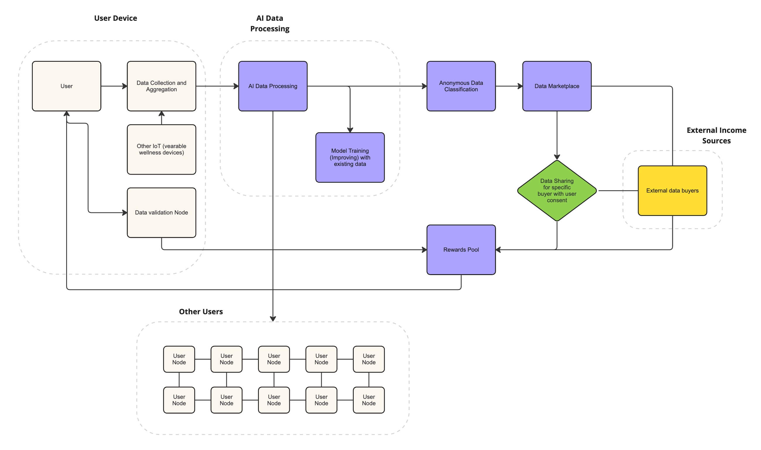
Node Participation: Users stake tokens to operate a node, contributing their computing resources to validate, process, and secure health data.
Data Validation: Nodes validate health data from wearables and other devices to ensure integrity and accuracy without compromising user privacy.
Rewards Distribution: Node operators earn token-based rewards for maintaining uptime, validating data, and providing coverage in their region.
System Expansion: As more nodes join the network, the system becomes more decentralized, stable, and capable of supporting global data demands.

Last updated